宝山区和家欣苑幼儿园

累计评论数: 0
学校地址:红林路489号
学校电话: 66788507

学校介绍

和家欣苑幼儿园创建于2014年8月,地处于杨行镇地区蕰川路西侧,园所占地面积14354平方米,现已容纳15个教学班的幼儿拥有创意美术室、阅读室、建构室、表演室、社会交往室、 沙水游戏区等丰富的幼儿专用活动室,是一所环境优美、布局合理教育设施齐全的公办性质幼儿园。 幼儿园崇尚“以人为本”的管理理念,本着“为孩子撑起一片美的天空”的为办园理念,以传统美德教育为特色核心,以全面提高幼儿综合素质为根本宗旨,崇尚管理“柔美”、人文“和美”、课程“融美”、师资“慧美”、环境“优美”, 旨在带给每一位孩子一个美好幸福的童年,培养智慧、优雅、懂爱、健康的幸福儿童,以爱育爱,构建美德校园,办老百姓家门口满意的优质幼儿园。

校园风光

招生简章
学校荣誉
教师招聘
校长寄语
校园开放日

   上海市宝山区和家欣苑幼儿园2023年招生简章

 

   上海市宝山区和家欣苑幼儿园位于红林路489号,是一所全日制公办幼儿园。幼儿园创建于2014年,为满足周边幼儿的入园需求,现有15个班级。

 

   和家欣苑幼儿园秉承“尚德育美 为孩子撑起一片爱的天空”办园理念,崇尚环境“和美”、管理“柔美”、课程“融美”、师资“尚美”,确立以“中华传统美德教育”为特色核心,以全面提高幼儿综合素质为根本宗旨,从“基于儿童视角”、坚持“幼儿发展优先”教育理念出发,培育身心和谐发展的“美好”儿童,力求以质量办园、文化立园、队伍强园、特色兴园,努力追求幼儿园、教师、幼儿共同发展的优质幼儿园。

 

招生计划

 

根据《宝山区2023年幼儿园招生工作的实施意见》及招生办法,现将幼儿园报名工作有关事项进行公示。

 

● 招生人数 ●

 

2023学年我园计划开设8个小班,预计招生200人。

 

● 招生对象 ●

 

2019年9月1日---2020年8月31日期间出生的幼儿,身体健康(无慢性传染病)、智力正常、能正常参加集体活动的适龄幼儿。

 

幼儿和监护人根据本人情况须持有以下证件之一:

 

(1)本市户籍:居民身份证(号);

 

(2)非本市户籍:监护人持有居住地址为本镇的上海市居住证、幼儿持有居住地址为本镇的上海市居住证或上海市居住登记凭证,港澳居民来往内地通行证或港澳居民居住证,台湾居民来往大陆通行证或台湾居民居住证;

 

(3)外籍:护照。

 

● 招生地段 ●

 

和家欣苑一居委、和家欣苑二居委、和家欣苑三居委、天馨花园一居委、天馨花园二居委、大黄馨园居委、飘鹰锦和居委、大黄村居委

 

● 收费标准 ●

 

保育教育费:175元/月;伙食费12元/天(包括牛奶点心);生活用品35元/学期;课程配套标准材料费100元/学期;课外活动费100元/学期。

 

报名方式

 

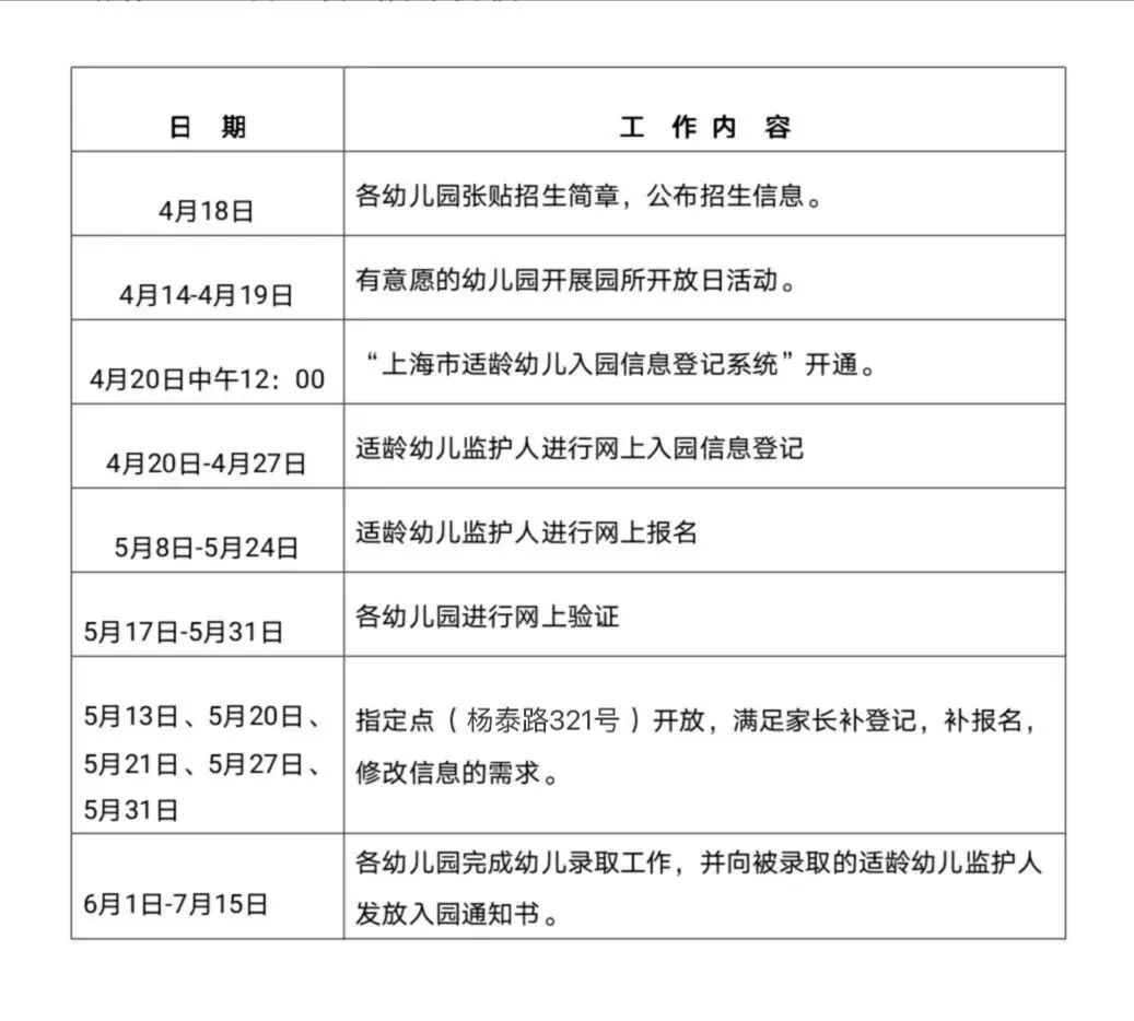
阶段一:信息登记

 

(4月20日-4月27日)

 

在此一周内适龄幼儿监护人实名登录上海“一网通办”网站首页,网址:https://zwdt.sh.gov.cn  进入“2023年适龄幼儿入园”特色专栏;或实名登录“随申办”移动端首页“2023年适龄幼儿入园”,进行统一的入园信息登记(家长可在“市登记系统”首页“家长操作指引”版块获取“操作指引”视频)。

 

报名幼儿园托班、中大班插班转园的幼儿不作为此次信息登记对象。

 

阶段二:网上报名

 

(5月8日-5月24日)

 

5月8日-5月24日,适龄幼儿监护人登录“一网通办”网站首页特色专栏的“2023年适龄幼儿入园”或登录“随申办”移动端首页“2023年适龄幼儿入园”,点击进入“上海市适龄幼儿入园信息登记系统”,点击各区报名版块,选择“上海市宝山区和家欣苑幼儿园”,进行网上报名。

 

补登记、补报名

 

办理日期:2023年5月13日、5月20日、5月21日、 5月27日、5月31日5天。

 

补登记信息和补报名采用预约制,适龄幼儿监护人先电话预约,再携带相关证件材料,前往指定服务点进行补登记、补报名。补登记、补报名时,相应的证件材料由服务点工作人员进行现场审核。

 

指定点:杨泰实验小学(杨泰路321号),

 

预约电话:56801758

 

网上验证:5月17日-5月31日,全区公/民办幼儿园同步开展网上验证工作。“随申办市民云”或“一网通办”网站中的电子证照与纸质证件可同等效力使用。

 

阶段三:录取通知

 

(7月15日前)

 

各区将在7月15日前基本完成小班幼儿录取工作,并向符合条件的幼儿家长分批发放幼儿入园通知书。幼儿入园前须进行健康检查合格者方可入园。

 

注意事项

 

1.本招生区域内智力、听力、自闭症等有障碍的适龄儿童可以到有特殊教育办学点的幼儿园验证登记:和家欣苑幼儿园 (红林路 489号,66788506*8015)

 

2.报名验证的幼儿园不一定是录取幼儿园。根据本园招生计划,按照招生对象条件先后顺序录取,超出计划数则由区域统筹安排。

 

统筹顺序如下:

 

(1)招生区域内常住本镇户籍幼儿(人户一致);

 

(2)招生区域内父母或幼儿本人持有房屋产权证明且持有《本市户籍人户分离人员居住地登记回执》的本市户籍幼儿(人户分离);

 

(3)本区集体户、公共户且持有上海市公租房、廉租房相关证明或有效动迁证明的本市户籍人员子女;

 

(4)父母持有本区申领的《上海市居住证》和招生区域房屋产权证明或公租房证明,且父母一方持有上海市人才服务中心申请积分分值在120分以上人员的子女;

 

(5)父母持有港澳居民来往内地通行证或港澳居民居住证,台湾居民来往大陆通行证或台湾居民居住证和招生区域房屋产权证明的子女。

 

其他条件的适龄幼儿,将根据区域学前教育资源统筹安排到相对就近的具有宝山区教育局颁发的“中华人民共和国民办学校办学许可证”的民办幼儿园。

 

其他条件的适龄幼儿,将根据区域学前教育资源统筹安排到相对就近的具有宝山区教育局颁发的“中华人民共和国民办学校办学许可证”的民办幼儿园。

 

3. 确因身体状况等特殊原因不能当年入园的适龄幼儿,监护人可向镇教委申请推迟入园。

 

咨询电话

 

服务时间:

 

工作日 8:00-11:00:13:00-16:00

 

幼儿园咨询电话:66788506*8015

 

上级统筹部门电话:56801758

 

附:2023年宝山区适龄幼儿入园报名材料

 

附:适龄幼儿入园工作日程安排表

 

 

 

2022年宝山区和家欣苑幼儿园招生简章

 

 

招生计划

【招生计划】:本次招收5个小班
【招生对象】:2018年9月1日至2019年8月31日期间出生幼儿。身体健康(无慢性传染病)、智力正常、可正常参加集体活动的本区域常住适龄幼儿。

【招生步骤】:网上统一登记、报名、验证;区联合招生;分批发放入取通知书
【招生地段】:和家欣苑一居委、和家欣苑二居委、天馨花园二居委 (166-370)、大黄馨园居委、飘鹰锦和居委
【收费标准】:
 

02报名方式


 



 

01

1.本招生区域内智力、听力、自闭症等有障碍的适龄儿童可以到有特殊教育办学点的幼儿园验证登记:和家欣苑幼儿园 (红林路 489号,66788506*8015

02

根据本园招生计划,按照招生对象条件先后顺序录取,超出计划数则由区域统筹安排。

03

今年招生信息登记、报名、验证全程网上完成,请家长填报的信息要正确、完整。(例如:户口本需上传户主页和幼儿信息页;房产证需上传产证编号页、产权人页和地址页。)
 

招生条件


 

(1)招生区域内常住本区户籍幼儿;

(2)招生区域内父母或幼儿本人持有房屋产权证明且持有《本市户籍人户分离人员居住地登记回执》的本市户籍幼儿;

(3)本区集体户(公共户)及持有上海市公租房、廉租房相关证明或有效动迁证明的本市户籍人员子女;

(4)父母持有本区申领的《上海居住证》和招生区域房屋产权证明或公租房证明,且父母一方持有上海市人才服务中心申请积分分值在120分以上人员的子女;

(5)父母持有港澳居民来往内地通行证或港澳居民居住证,台湾居民来往大陆通行证或台湾居民居住证和招生区域房屋产权证明的子女。

(6)父母持有本区申领的《上海市居住证》和招生区域房屋产权证明的子女。
 

 

温馨提示

【录取通知】 8月15日前,分批发放录取通知书班


 

▲监护人应查看学生的接种证,确保没有疫苗漏种。学校将通过信息系统查验学生的接种记录,漏种的疫苗将在入学后通知补种。外省市来沪就读的学生,持接种证到就近的接种单位进行接种档案登记。
 


 

【咨询电话】

服务时间:工作日 8:00-11:00:13:00-16:00

幼儿园咨询电话:66788506*8015
 

上级统筹部门电话:56801758


 

家长点评本校校园餐