上海市奉贤区金贝幼儿园

累计评论数: 0
学校地址:奉贤区南桥镇秀南路296号
学校电话: 57412779

学校介绍

金贝幼儿园成立于2009年8月,是隶属于奉贤区教育局的一所公办二级幼儿园,园所坐落于南桥贝港的老城区,周边设施资源丰富,环境优美。幼儿园坚持“金色童年,快乐宝贝”的办园理念,充分体现以幼儿为本的核心教育价值取向,以尊重幼儿、顺应幼儿、发展幼儿为指导思想,致力于创设“金色童年”般的生活游戏条件,培养“完整儿童”。

校园风光

招生简章
学校荣誉
教师招聘
校长寄语
校园开放日

                                                               2023年奉贤区金贝幼儿园小班招生简章

 

园所介绍

 

金贝幼儿园成立于2009年8月,是隶属于奉贤区教育局的一所公办一级幼儿园,园所坐落于南桥贝港的老城区,周边设施资源丰富,环境优美。幼儿园坚持“金色童年,快乐宝贝”的办园理念,以“教师乐群乐业,家长乐育乐享,幼儿乐究乐新”为追求,探索行之有效的工作制度、工作途径、工作策略,促进家园、社区携手共育,为实现“乐究乐新,和谐发展”的育人目标不懈努力。现根据《奉贤区教育局关于2023年学前教育招生工作的通知》要求,制定金贝幼儿园招生简章。

 

招生简章

 

一、招生对象:

 

2019年9月1日 —— 2020年8月31日期间出生,身体健康(无慢性传染病)、能独立参加集体活动的本市户籍幼儿。

 

二、学区范围(贝港北区、化工小区、 贝港新村部分)

 

1.东至人民路、南至新建路、西至秀南路、北至浦南运河;

 

2.东至贝港河、南至解放路、西至环城西路、北至新建路;

 

3.东至贝港河、南至南中路、西至秀南路、北至解放路。

 

三、收费标准

 

保育教育费:一级园225元/月

 

代办费:课程材料费100元/学期、社会实践活动费100元/学期、生活用品35元/学期

 

餐费:10元/餐(按当月上学天数结算)

 

点心费:5元/餐(按当月上学天数结算)

 

四、材料提交

 

2023年幼儿入园推行全程网办,不再进行线下验证工作,所有的验证资料请全部上传到“奉贤区幼儿入园报名系统”。具体参照网上报名系统提示,请家长尽量使用随申办里的证照。

 

五、报名流程

 

本次小班幼儿入园流程分为网上信息登记、网上报名验证、录取通知三个阶段。

 

 第一步:网上信息登记。4月20日—4月27日,适龄幼儿监护人通过上海市适龄幼儿入园信息登记系统(登录“一网通办”网站首页,网址:https://zwdt.sh.gov.cn,进入“2023年适龄幼儿入园”特色专栏,或登录“随申办”移动端首页“2023年适龄幼儿入园”)进行统一的信息登记,获取《上海市适龄幼儿入园信息登记表》和登记编号。

 

 第二步:网上报名验证。5月8日—5月15日,适龄幼儿监护人通过“奉贤区适龄幼儿入园报名系统”(登录“一网通办”网站首页,网址:https://zwdt.sh.gov.cn,进入“2023年适龄幼儿入园”特色专栏,或登录“随申办”移动端首页“2023年适龄幼儿入园”,进入“奉贤区”报名页面),选择“奉贤区”完成报名,最后勾选“上海市奉贤区金贝幼儿园”,完成后会收到报名成功短信和报名编号。

 

 第三步:办理录取手续。6月底前,我园对通过验证预录取的家长会发送“预录取短信”通知(微信公众号告知或者来电告知,园所自定),请家长按照通知要求,领取《录取通知书》,办理正式录取手续。

 

注:信息登记和报名验证仅为幼儿信息确认和材料受理,非录取结果,录取结果须以《录取通知书》为准。

 

六、温馨提示

 

1、本区小班幼儿入园推行全程网办,如家长困难无法自行完成网上信息登记和网上报名的,可通过电话咨询预约后前往就近的线下指导服务点寻求现场帮助,见公告 《2023年奉贤区适龄幼儿入园线下指导服务点》。

 

2、外省市户籍入园问题:可拨打所报街镇教育管理办公室咨询电话,见公告 《2023 年来沪人员随迁子女申请公办园咨询电话及信息公示网址》。

 

3、关于发育特殊的本市户籍入园问题请拨打三所开设特教班的园所咨询电话:67106906*107(奉浦幼儿园) 57515525*820(金蔷薇幼儿园) 57446748*801(柘林幼儿园)

 

幼儿园招生咨询电话

 

57412772  

 

(工作日:上午9点—11点    下午14点—16:00)

 

幼儿园微信公众号:上海市奉贤区金贝幼儿园

 

上海市奉贤区金贝幼儿园2022年招生简章

 

 

一、招生对象

2018年9月1日至2019年8月31日期间出生的幼儿,身体健康(无慢性传染病)、能独立参加集体活动的本市户籍幼儿。

 

二、学区范围(贝港北区、化工小区、贝港新村部分、绿地观邸东区、绿地海珀华庭等)

1.东至人民路、南至新建路、西至秀南路、北至浦南运河;

2.东至贝港河、南至解放路、西至环城西路、北至新建路;

3.东至贝港河、南至南中路、西至秀南路、北至解放路。

 

三、收费标准

代办费:课程材料费100元/学期、社会实践活动费100元/学期、生活用品35元/学期

保育教育费:一级园225元/月

餐费:10元/餐(按当月上学天数结算)

点心费:5元/餐(按当月上学天数结算)

四、资料提供

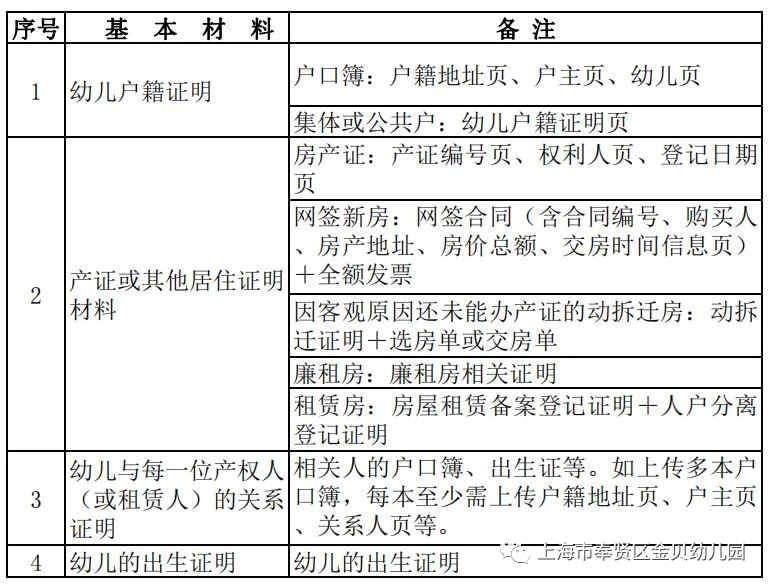
2022年幼儿入园实行全程网办,不再进行线下验证工作,所有的验证资料请全部上传到“奉贤区适龄幼儿入园报名系统”。家长可参照报名系统提示填写信息,并直接选择“随申办”或“一网通办”中的电子证照进行上传,电子证照库里未能显示的证照,请家长自行上传证照扫描件(或照片)。

证照提供参考如下:

户口簿一般上传

户籍地址页、户主页、父或母页、幼儿页 

房产证一般上传

产证编号页、登记日页、产权人页

幼儿与每一位产权人的关系证明一般上传:户口簿(地址页、户主页、(外)祖父或(外)祖母页、出生医学证明等,用于证明每一位产权人与幼儿关系。


 

五、报名流程
 

本次小班幼儿入园流程分为网上信息登记、网上报名验证、录取通知三个阶段。


 

第一步:网上信息登记。

6月9日—6月16日,家长手机登录“随申办”APP首页“2022年适龄幼儿入园”或登录上海“一网通办”网站首页,网址:https://zwdt.sh.gov.cn,进入“2022年适龄幼儿入园”特色专栏,登记幼儿信息。完成后会收到登记成功短信和登记编号。

第二步:网上报名验证。

6月24日—6月30日,家长手机登录“随申办”APP首页“2022年适龄幼儿入园”或登录上海“一网通办”网站首页,网址:https://zwdt.sh.gov.cn,进入“2022年适龄幼儿入园”特色专栏,选择“奉贤区”进入“奉贤区适龄幼儿报名系统”,填写信息并直接上传电子证照,最后勾选“上海市奉贤区金贝幼儿园”,完成后会收到报名成功短信和报名编号。

第三步:办理录取手续。

7月底前,我园对通过验证预录取的家长会发送“预录取短信”通知,请家长按照通知要求,领取《录取通知书》,办理正式录取手续。


 

注:信息登记和报名验证仅为幼儿信息确认和材料受理,非录取结果,录取结果须以《录取通知书》为准。


 

温馨提示

1

如家长在报名过程中有问题,可参考公告《告家长书》《2022年“奉贤区适龄幼儿入园网上报名”家长问答》提示,或拨打本园咨询电话。

2

如家长确实有困难无法自行完成网上信息登记和网上报名的,可参考公告 《2022年奉贤区适龄幼儿入园线下指导服务点》提示,通过电话预约后前往就近的线下指导服务点寻求现场帮助。

3

外省市户籍入园问题:可拨打所报街镇教育管理办公室咨询电话,见公告 《2022 年来沪人员随迁子女入园咨询电话及信息公示网址》。 

4

关于本市户籍特殊幼儿入园问题可拨打三所开设特教班的园所咨询电话:57446748*801(柘林幼儿园) 67106906(奉浦幼儿园)  57515525*820(金蔷薇幼儿园)  


 

幼儿园招生咨询电话:

57412772(工作日上午8:30-11:00  下午13:00-16:00); 

手机:17321079737 吴老师(工作日上午8:30-11:00  下午13:00-16:00)

幼儿园微信公众号:上海市奉贤区金贝幼儿园

家长点评本校校园餐