上海市奉贤区实验幼儿园

累计评论数: 0
学校地址:上海市奉贤区南桥镇新建西路688号
学校电话: 57415613-612

学校介绍

奉贤区实验幼儿园创建于1994年7月,在优化资源配置推进区域教育均衡发展的进程中,幼儿园又于2009年7月整体搬迁至新建西路众旺苑小区内。新园占地面积为7256平米,建筑面积为6129平米,将拥有15个班级,450多名幼儿,60多名教工。 幼儿园于2000年8月创建成为上海市一级幼儿园,又于2007年8月创建成为区级示范性幼儿园。

校园风光

招生简章
学校荣誉
教师招聘
校长寄语
校园开放日

                                                                       2023年奉贤区实验幼儿园小班招生简章

 

    奉贤区实验幼儿园创办于1994年7月,2000年创建成为上海市一级幼儿园,2007年创建成为奉贤区示范性幼儿园。2009年9月整体搬迁至新建西路众旺苑小区内。目前幼儿园有15个班级,其中托班3个、小中大班各4个,幼儿386名,教职员工56名(在编45名,非编11名)。

 

     幼儿园坚持以上海市一级园标准规范办园、依法治园。坚持以课程改革新要求创新保教工作,坚持以“乐读、乐想、乐成长”的课程理念提升办园品质。

 

     现根据《2023年奉贤区学前教育招生工作的通知》要求,制定奉贤区实验幼儿园小班招生简章。

 

招生对象

 

2019年9月1日至2020年8月31日期间出生,身体健康(无慢性传染病)、能独立参加集体活动的本市户籍适龄幼儿。

 

学区范围

 

东至环城西路、南至解放西路、西至沪杭公路、北至浦南运河

 

东至秀南路、南至新建路、西至环城西路、北至浦南运河

 

对口村、小区:

 

    众旺苑、贝港新村部分、贝港西区、罗兰别墅

 

收费标准

 

保育教育费:

 

一级园225元/月

 

代办费:

 

1、课程材料费100元/学期

 

2、课程活动费100元/学期

 

3、生活用品35元/学期

 

4、餐费:10元/餐

 

  (按当月上学天数结算)

 

5、点心费:5元/餐

 

  (按当月上学天数结算)

 

提供材料

 

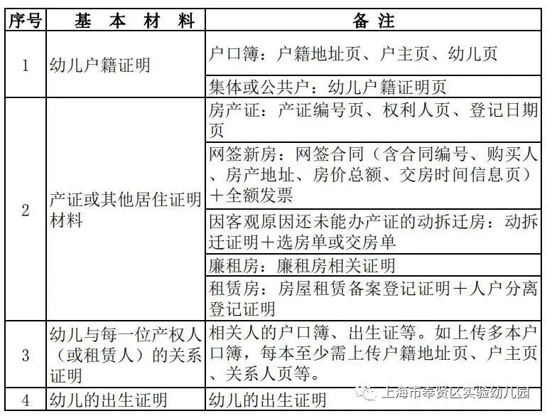
    2023年,本区小班幼儿入园实行全程网办,所有的验证资料请全部上传到“奉贤区适龄幼儿入园报名系统”。家长可参照报名系统提示填写信息,并直接选择“随申办”或“一网通办”中的电子证照进行上传,电子证照库里未能显示的证照的,请家长自行上传证照扫描件(或照片)。

 

证照提供参考如下:

 

操作流程

 

2023年,本区小班幼儿入园实行全程网办,具体分为网上信息登记、网上报名验证、录取通知三个流程。请您注意以下具体事项和时间节点:

 

第一步:网上信息登记

 

登记对象:2019年9月1日—2020年8月31日出生的幼儿

 

登记时间:4月20日—4月27日

 

登记办法:手机登录“随申办”移动端首页“2023年适龄幼儿入园”或登录“一网通办”网站首页,网址:https://zwdt.sh.gov.cn,进入“2023年适龄幼儿入园”特色专栏,完成网上信息登记。

 

注:

 

1.本市户籍幼儿父亲或母亲均可作为监护人1完成注册及入园信息登记。

 

2.完成登记后,监护人注册手机会收到登记成功短信和登记编号。

 

第二步:网上报名验证

 

报名对象:已完成网上信息登记并持有登记编号、意向就读奉贤区幼儿园的幼儿

 

报名时间:5月8日-5月15日

 

报名办法:手机登录“随申办”移动端首页“2023年适龄幼儿入园”或登录“一网通办”网站首页,网址:https://zwdt.sh.gov.cn,进入“2023年适龄幼儿入园”特色专栏,点击“奉贤区”进入“奉贤区适龄幼儿入园报名系统”进行报名,并直接选择“随申办”或“一网通办”中的电子证照,电子证照库里未能显示的证照,请家长自行上传证照扫描件(或照片)。

 

注:

 

1.本市户籍适龄幼儿入园请关注《2023年奉贤区本市户籍适龄幼儿入读公办园学区解读》,按照“学区范围”选报对口公办园,也可直接选报民办园。

 

公办幼儿园招生信息早知道→

 

2.完成报名后,监护人注册手机会收到报名成功短信和报名编号。

 

5月16日-5月22日,如监护人上传材料出现不完整、有异议等问题,审核人员将退回材料并对监护人注册手机发送短信提示,请监护人于5月23日前及时进入“奉贤区适龄幼儿入园报名系统”,重新补正相关佐证材料,逾期不再受理。  

 

第三步:录取通知

 

6月30日前,幼儿监护人注册手机收到“预录取通知”短信后,请按照通知要求,完成最终录取工作。

 

重要提示

 

1. 信息登记和报名验证仅为幼儿信息确认和材料受理,非录取结果,录取结果以“录取通知书”为准。

 

2. 确因困难,监护人无法自行完成网上信息登记和网上报名的,可通过电话预约后前往就近的线下指导服务点寻求现场帮助,见公告 《2023年奉贤区适龄幼儿入园线下指导服务点》。

 

2023年奉贤区适龄幼儿入园线下指导服务点

 

3. 监护人不能及时办理相关证件的或在网上报名时有疑问的,请参考《2023年“奉贤区适龄幼儿入园网上报名”家长问答》提示。

 

家长们请注意!2023年奉贤区幼儿园小班新生入园事宜看这里!

 

4. 请家长及时关注幼儿入园相关的时间与安排:

 

温馨提示

 

1.如家长在报名过程中有问题,可参考公告《告家长书》《2023年“奉贤区适龄幼儿入园网上报名”家长问答》提示,或拨打本园咨询电话。

 

2.外省市户籍入园问题:可拨打所报街镇教育管理办公室咨询电话,见公告 《2023 年来沪人员随迁子女入园咨询电话及信息公示网址》。

 

2023年来沪人员随迁子女申请公办园咨询电话及信息公示网址

 

3.关于本市户籍特殊幼儿入园问题可拨打三所开设特教班的园所咨询电话:

 

57446748*801(柘林幼儿园)

 

67106906*107(奉浦幼儿园)

 

57515525*820(金蔷薇幼儿园)

 

幼儿园招生咨询电话:

 

座机:57415613-621;  

 

工作日:

 

上午9:00-11:00                  

 

下午14:00-16:00

 

幼儿园微信公众号:

 

上海市奉贤区实验幼儿园

 

(请扫下方二维码并关注)

 

2022年奉贤区实验幼儿园小班招生简章

 

 

招生对象

2018年9月1日 — 2019年8月31日期间出生,身体健康(无慢性传染病)、能独立参加集体活动的本市户籍幼儿。

学区范围

众旺苑、贝港新村部分、贝港西区、罗兰别墅

收费标准

保育教育费:

一级园225元/月

代办费:

1、课程材料费100元/学期

2、课程活动费100元/学期

3、生活用品35元/学期

4、餐费:10元/餐

   (按当月上学天数结算)

5、点心费:5元/餐

   (按当月上学天数结算)

提供材料

      2022年幼儿入园实行全程网办,不再进行线下验证工作,所有的验证资料请全部上传到“奉贤区适龄幼儿入园报名系统”。

      家长可参照报名系统提示填写信息,并直接选择“随申办”或“一网通办”中的电子证照进行上传,电子证照库里未能显示的证照的,请家长自行上传证照扫描件(或照片)。

证照提供参考如下:

户口簿一般上传:户籍地址页、户主页、父或母页、幼儿页

房产证一般上传:产证编号页、登记日页、产权人页

幼儿与每一位产权人的关系证明一般上传:户口簿(地址页、户主页、(外)祖父或(外)祖母页、出生医学证明等,用于证明每一位产权人与幼儿关系

操作流程

      本次小班幼儿入园流程分为网上信息登记、网上报名验证、录取通知三个阶段。

第一步:网上信息登记。

6月9日—6月16日,

家长手机登录“随申办APP首页“2022年适龄幼儿入园”或登录“上海一网通办”网站首页,网址:https://zwdt.sh.gov.cn,进入“2022年适龄幼儿入园”特色专栏,登记幼儿信息。完成后会收到登记成功短信和登记编号。

第二步:网上报名验证。

6月24日—6月30日,

家长手机登录“随申办”APP首页“2022年适龄幼儿入园”或登录“上海一网通办”网站首页,网址:https://zwdt.sh.gov.cn,进入“2022年适龄幼儿入园”特色专栏,选择“奉贤区”进入“奉贤区适龄幼儿报名系统”,填写信息并直接上传电子证照,最后勾选“上海市奉贤区实验幼儿园”,完成后会收到报名成功短信和报名编号。

第三步:办理录取手续。

7月底前,我园对通过验证预录取的家长会发送“预录取短信”通知,请家长按照通知要求,领取《录取通知书》,办理正式录取手续。

注:信息登记和报名验证仅为幼儿信息确认和材料受理,非录取结果,录取结果须以《录取通知书》为准。

 

 

温馨提示

1.如家长在报名过程中有问题,可参考公告《告家长书》《2022年“奉贤区适龄幼儿入园网上报名”家长问答》提示,或拨打本园咨询电话。

2.如家长确实有困难无法自行完成网上信息登记和网上报名的,可参考公告 《2022年奉贤区适龄幼儿入园线下指导服务点》提示,通过电话预约后前往就近的线下指导服务点寻求现场帮助。

3.外省市户籍入园问题:可拨打所报街镇教育管理办公室咨询电话,见公告 《2022 年来沪人员随迁子女入园咨询电话及信息公示网址》。

4.关于本市户籍特殊幼儿入园问题可拨打三所开设特教班的园所咨询电话:

57446748*801(柘林幼儿园)

67106906(奉浦幼儿园)

57515525*820(金蔷薇幼儿园)

幼儿园招生咨询电话:

座机:57415613-621; 

手机:13564585653(程老师)

 (工作日:上午8:30-11:00  

                下午13:00-16:00)

幼儿园微信公众号:

上海市奉贤区实验幼儿园

(请扫下方二维码并关注)

 

家长点评本校校园餐