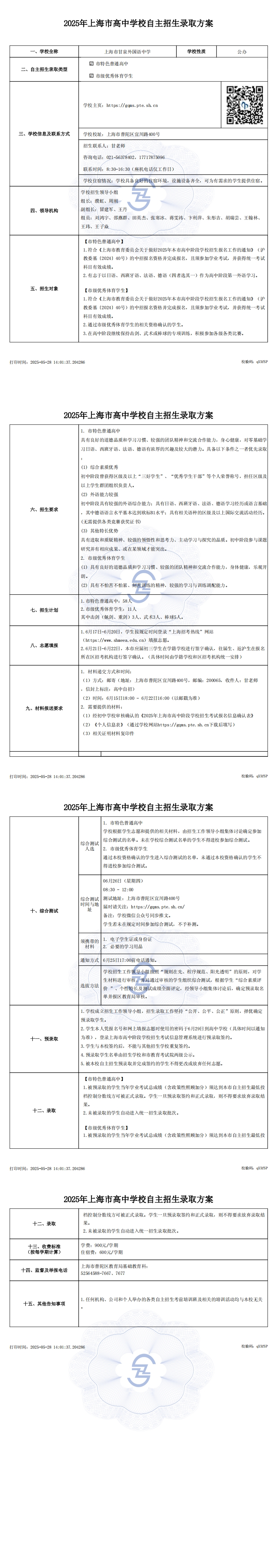
上海市甘泉外国语中学

累计评论数: 0
学校地址:上海市普陀区宜川路400号
学校电话: 021-56374246

学校介绍

上海市甘泉外国语中学是一所建立于1954年初高中一贯制的公办学校。是上海市特色普通高中、上海市文明单位、联合国教科文组织可持续发展教育项目(ESD)示范学校、德语DSDII语言项目德国政府指定合作校、国家汉办基地、上海市侨办基地、全国学校体育工作示范校等。 学校以“日语见长、多语发展”为办学特色,目前开设了英、日、德、法、西为第一外语,韩、泰为第二外语。学校共有两个校区、1600名学生、教职工200人、外籍教师8名、外国学生近70人。共有7个年级43个班级,其中设有双外语实验班、零基础日语班、零基础西班牙语班。 学校硬件设施齐备,共有两个校区。实验室、图书馆、大礼堂、日式茶室、国际交流中心、读懂中国文化体验馆、创智学习中心、上海市多语种考试评价中心、我的甘泉学习体验中心、击剑房、武术房、兵乓球馆、教工咖吧、书吧、屋顶花园一应俱全。学校配有中外学生公寓、外教公寓、外国学生食堂。配有专门的多语中心、中等日语研究中心、进路指导中心、广播电视中心以及高翻实训中心。 undefined 学校已与海外10多个国家近40所学校签约为姐妹校,每年接待外国团体近千人,举办各类海外学生长短期汉语培训活动。每年派师生赴海外短期访问近百人,近10人赴海外长期进修和交换留学。学校在澳大利亚凯斯博中学以及美国纽约爱德华中学分别开设了孔子课堂,在日本、韩国都设有学校事务所。 学校与海外10余所大学签订了合作协议,每年有近30名学生通过学校推荐赴海外知名学府就读。还有部分学生通过留考,被日本东京大学、早稻田大学等国际一流大学录取。每年有近10人通过DSDII考试被德国公立大学直接录取。学生在全国乃至世界各类多语种竞赛中屡获佳绩,不仅蝉联全国高中生日语演讲比赛冠军,还获得了全国多语种技能大赛日语、德语双料冠军。

校园风光

招生简章
学校荣誉
教师招聘
校长寄语
校园开放日

 

 

 

2023年上海市甘泉外国语中学招收区级艺术骨干学生资格确认工作方案

一、学校介绍

1954年建校,办学历史悠久。分为总部(含外国学生部)、分部两个校区,在校中外师生近2千人。学校综合办学质量上乘,是联合国教科文组织可持续发展教育项目(ESD)示范学校、德语DSD语言项目德国政府指定合作校、韩国驻沪领馆语言推广合作校、全国合格外国语学校、全国百强特色十佳先锋学校、全国双外语校本教研示范学校、国家汉办首批汉语国际推广中小学基地、全国首家中等日语教育研究中心、全国法语教育标志认定校、教育部首批全国学校体育工作示范校、上海市首批接受外国学生资格学校、上海市对外友好交流窗口学校、上海市教师专业发展示范学校、上海市文明校园、上海市依法治校示范学校、上海市行为规范示范学校、上海市家庭教育示范校等。

二、招生项目

依据《上海市第二批“一条龙”学校艺术人才培养体系高中阶段学校项目布局表》公示的学校和项目,我校属于区级艺术“一条龙”项目校,认定的艺术项目是----器乐(民乐),可在全区范围内招收对口项目的区级艺术骨干生。

三、招生计划

民乐:2人。须达到本市公办普通高中最低投档控制分数线,且学业考试总成绩须在上海市甘泉外国语中学英语统招录取分数线下10分(含10分)。

四、组织领导

(一)区级艺术骨干生招生属“三重一大”事项,经校务委员会集体讨论决策,形成学校区级优秀艺术骨干生招生工作方案。

(二)学校加强内部监督和社会监督,成立艺术骨干招生专班,严格执行招生利益相关方回避制度,确保优秀艺术骨干生招生相关工作顺利进行。

1.艺术骨干学生招生领导小组

组长:校长 副组长:分管副校长

2.艺术骨干学生招生监督小组

组长:党总支委员 副组长:事业发展部副主任

3.艺术骨干学生招生工作小组

组长:课程教学部主任 副组长:艺术教研组长

组员:初高中音乐教师、信息技术组

4.资格确认评审工作专家小组

评审工作专家小组不少于5人:特聘市级专家、学校艺术骨干学生招生领导小组、监督小组、工作小组共同参与。

五、报名条件

具有 2023 年本市中招报名资格并完成报名的应届初中毕业生,且当年度被评为普陀区学生艺术团各分团队优秀团员,团籍档案完整、连续团龄 2 年及以上的学生可填写《2023 年上海市高中阶段学校区级艺术骨干学生资格确认报名表》,经所在艺术团、毕业学校、区教育行政部门认定,并在毕业学校网站公示 5 个工作日后,方能取得艺术骨干学生报名资格。同时,学生需具备民乐特长(包含所有民乐项目及民乐队所需低音大提琴),愿意在高中阶段继续参加艺术特长项目(民乐)活动,服从民乐队比赛、训练安排,具备以下两个条件之一: 

1.在义务教育阶段八、九年级获得过市、区学生艺术团队(民乐)的优秀团员者。

2.在义务教育阶段八、九年级获得过全国、市教育系统组织的艺术比赛二等奖及以上,或区教育局组织的艺术比赛一等奖及以上的学生。

六、报名办法

1.符合报名条件的学生可填写《2023年普陀区高中阶段学校区级艺术骨干生资格确认报名表》报名。报名学生名单须在毕业学校集中公示5个工作日。

2.填写《2023年普陀区高中阶段学校区级艺术骨干生资格确认报名表》的学生须将《报名表》(原件一式四份)、区级优秀艺术团员证明、公示证明、体现个人专业技能的相关材料等(复印件),在4月14日(星期五)前寄至普陀区宜川路400号上海市甘泉外国语中学,江红老师收,电话13817230568。

3.收到报名材料后,学校将对相关学生是否符合报名要求进行审核,审核通过的,以短信或电话方式告知;不符合报名要求的学生,将电话通知其在规定时间内进行材料补交。

专业技能评价的考核内容及有关要求

 

七、资格确认工作流程

(一)资格确认时间

4月1日前公示我校高中阶段招收区级艺术骨干学生资格确认工作方案。

(二)资格确认地点:

上海市甘泉外国语中学(宜川路400号,国际交流大厅)。

(三)资格确认要求

1.报到时间与地点

时间:2023年4月16日(星期日)上午9:00

地点:上海市甘泉外国语中学,宜川路400号,国际交流大厅。

2.材料要求:符合报名条件的学生填报《报名表》,一人一表(一式四份),区级优秀艺术团员证明、公示证明、体现个人专业技能的相关材料等(复印件)。

3.4月16日(星期日)凭考生身份证或学籍卡原件、携带乐器,到学校进行报到(检录)。

4.着装要求:着校服或演出服装。

5.防疫要求:参看学校制定的《疫情防疫方案》。

(四)资格确认内容、方法与标准

参照《资格确认专项技能评价指南》相关要求, 着重对专项素质、艺术技能和现场展示等专业技能从定性、定量维度制定评价内容、方法和标准。

学校艺术骨干学生招生领导小组组织监督,艺术骨干学生招生小组参与后勤保障、技术支持,同时配合专家组进行现场展示的考核评价工作,并全程摄像。

八、资格确认结果公示

1. 2023年4月1日前通过学校网站等渠道公布经教育行政部门同意后的资格确认工作方案。

资格确认将按招生规模的2倍择优通过,通过学生名单将在甘泉外国语中学校园网公示5个工作日后,上报相关部门备案。

九、疫情防控方案

参照国家和本市有关疫情防控最新要求执行,如有变化另行通知。

十、应急预案

牢固树立“安全第一、安全至上”的理念,切实把安全管理贯穿于测试组织管理的各个环节,确保安全有序进行。

(一)如遇天气原因和突发事件(自然灾害、暴力侵害等),立即启动安全预案,要求考生及工作人员保持镇定,听从领导小组指挥,有序撤离,切勿惊慌造成混乱,领导小组应将情况在第一时间迅速上报教育局基教科,请就近医院、派出所等有关部门协助救助并与家长取得联系。

(二)一旦学生出现紧张、焦虑、呼吸困难、呕吐等较严重症状时,要采取以下措施:

1.工作人员要立即向领导小组报告。

2.领导小组组长立即派医护人员到现场救护。

3.医务室老师及时用电话与医院联系(拨打120),做好抢救的准备工作。并安排工作人员护送伤者到医院救治。

4.及时联系家长,通知家长到医院。

5.任何人员如因不坚守岗位、不认真履行职责,如因失职造成安全事故,其损失由当事人承担。

(三)本次测试所有涉及人员,一旦发生发热、乏力、咳嗽、咽痛、打喷嚏、腹泻等症状。任何部门和个人都不得瞒报、缓报、漏报。对违反规定的部门和个人,要严格疫情报告责任追究制度,依法查处,追究责任。

十、监督与保障

1.学校成立艺术骨干学生资格确认监督小组,党总支纪检委员邵燕群担任组长,党支部书记吕晓颖担任组员。对招生过程进行监督,并接受市、区教育、艺术行政部门及纪检监察部门对招收工作的监督和管理。

2.考生必须提供准确资料,如与事实不符,取消艺术骨干学生资格确认。

3.资格确认环节全程录像,凡通过弄虚作假等手段测试的学生,一经发现其当年艺术骨干生资格确认不通过。

4.拟通过的艺术骨干学生资格确认名单接受社会监督,由市、区中招办集中上网公示,并由学生原就读学校在显著处公示5个工作日。未经集中公示的艺术骨干生,学校不予通过。

5.监督电话:

校级招生工作监督电话:56379022 ;区级招生工作监督电话:52564588-7691

6.联系人及联系方式:

电话:56379022 朱主任或江红老师,电话13817230568

地点:宜川路400号 邮编:200065

网址:www.gqms.pte.sh.cn 

 

2023年上海市甘泉外国语中学招收市级优秀体育学生资格确认工作方案

1.学校简介

上海市甘泉外国语中学是一所建立于1954年初高中一贯制的公办学校,上海市特色普通高中、全国学校体育工作示范校。自2000年开展击剑项目以来,学校重视击剑项目建设,在运动员德、智、体培养方面取得了显著成效和突出成绩,于2015年被评为上海市体育传统项目学校,2016年学校佩剑训练队被评为上海市优秀体育后备人才二线运动队。

 

2.招收项目

击剑

3.招收计划

(一)击剑(佩剑):性别不限,2人

(二)击剑(重剑):性别不限,1人

4.报名条件

具有 2023 年本市中招报名资格并完成报名,且具备以下条件之一的学生。

(一)自2020年9月1日起获得市教育、体育行政部门认可,并与招生学校项目对口的市级及以上体育比赛集体项目前 6 名的主力队员或个人项目前 5 名的学生(参见《2023年上海市市级优秀体育学生市级体育赛事认定目录》见附件2)。

(二)自2020年9月1日起获得本市由各区教育、体育行政部门举办并与招生学校项目对口的区级体育比赛集体项目第 1 名的主力队员或个人项目第 1 名的学生(须填写《2023 年上海市高中阶段学校市级优秀体育学生区级赛事报考资格认定表》见附件3),并经毕业学校报区教育、体育行政部门同意。

5.报名办法

(一)符合报名条件的学生可填写《2023年上海市高中阶段学校市级优秀体育学生资格确认报名表》(以下简称《报名表》见附件1)报名。报名学生名单须在毕业学校集中公示5个工作日。

(二)填写《报名表》的学生须将《报名表》、公示证明及相关成绩证明材料(奖状、证书或成绩册与秩序册等,获得区级赛事相关成绩的须另外提交《认定表》)在4月19日(星期三)前寄至宜川路400号,何燕收,电话13817613255

(三)收到报名材料后,我校将对相关学生是否符合报名要求进行审核,并电话通知不符合报名要求的学生进行材料补交等。

6.资格确认的组织与要求

(一)资格确认时间

2023年4月22日(星期六)

(二)资格确认地点

上海市普陀区宜川路400号A楼击剑馆

(三)资格确认组织与要求

1.报到时间与地点:

时间:2023年4月22日(星期六)13:00

地点:普陀区宜川路400号上海市甘泉外国语中学(普陀区宜川路400号)A楼读懂中国馆。

2.报到要求:4月22日(星期六)13:00前凭考生身份证或学籍卡原件、所报相应剑种进行实战比赛时所需击剑比赛服、面罩、剑等器材在读懂中国馆进行报到(检录)

3.测试分组:根据剑种分为佩剑考核组、重剑考核组

4.测试顺序及开始时间:

佩剑考核组:13:30-14:00定量项目考核(身体形态、专项素质),14:30-15:00定性项目考核(运动技能、实战表现)。

重剑考核组:14:00-14:30定量项目考核(身体形态、专项素质),15:00-15:30定性项目考核(运动技能、实战表现)。

5.测试场地布置

6.其他要求:

(1)考生着装要求:运动服、运动鞋、所报剑种整套实战装备。

(2)考区卫生要求:所有人员全程佩戴口罩,保持安全间距,考生参加测试时可摘下口罩。

(3)携带手机要求:进入测试场地不准携带手机,考生报到时手机交由工作人员保管,离场时归还。

(4)录像监控要求:自报到至测试完毕离场,所有过程全程摄像。

(5)场地封闭要求:测试全程无关人员不得进入报到、测试区

(6)出入证件要求:携带身份证或学籍卡原件,测量体温后方可进入校区进行测试。

(四)资格确认内容、方法与标准

相关内容见“资格确认专业技能评价的考核内容、方法与标准”(见附件4)

7.资格确认名单的公示

资格确认将按招生规模的2倍择优通过(学生人数不足招生规模2倍的,如数通过)。资格确认通过的学生名单将在4月24日(星期一)至4月28日(星期五)通过校园网向社会公示5个工作日。

8.监督与保障

学校成立纪律督察组,党总支纪检委员邵燕群担任组长,党支部书记吕晓颖担任组员。

9.联系人及联系方式

电话:56378402        朱老师

地点:宜川路400号    邮编:200065

网址:www.gqms.pte.sh.cn

 

 

区级艺术骨干学生:

市级优秀体育学生:

家长点评本校校园餐